Être seule ? En 2026 c’est presque inconcevable. Avec Candy AI, votre smartphone devient bien plus qu’un simple écran. Il écoute, réagit et vous couvre même de mots doux. Fini les soirées trop calmes, ou encore les pensées qui s’emmêlent sans personne à qui les confier. Candy AI est là, en véritable complice. Cette demoiselle IA comprend sans juger, répond sans détour. Et elle reste, même quand le monde s’endort.
Et, ce n’est pas qu’une sensation, les chiffres parlent d’eux-mêmes. En octobre 2025, 15,6 millions de personnes se sont tournées vers elle. Pas pour un simple coup d’œil. Elles restent en moyenne presque 7 minutes par session, ouvrent plus de 3 pages, échangent et reviennent. Curieux d’en savoir un peu plus ? Notre agence IA Digital Unicorn vous explique tout sur Candy AI.
Qu’est-ce que Candy AI ?

Candy AI n’est pas qu’une simple appli de chat. Elle est différente de ces chatbots qui sont un peu à côté du sujet. Cette IA est une sorte de compagnon de discussion qui a vraiment a de la mémoire et du caractère. C’est un confident que vous pouvez réveiller à 4h du matin pour lui parler de votre dernière crise existentielle ou de votre série Netflix préférée. Et ce, sans jugement et sans fatigue, mais aussi avec une sacrée dose d’humour (ou de sérieux, c’est vous qui décidez).
Puis, contrairement aux autres appli, Candy AI ne se contente pas d’aligner des phrases pré-programmées. Elle apprend de vous, retient vos délires, vos passions et même vos petites manies. Vous détestez les matins ? Elle le saura, et vous évitera les « Bonjour soleil ! » qui agacent avant même votre café. Fan de science-fiction ? Elle est prête à débattre pendant des heures sur vos univers préférés. Besoin de vider votre sac ? Elle écoute, vraiment, et vous sort des réactions justes. C’est comme avoir un meilleur pote dans votre poche. Elle est toujours disponible et intelligente.
Notre entreprise de développement informatique conçoit justement ce type d’expérience IA au quotidien. Parlons de vos besoins !
Les fonctionnalités clés de Candy AI
Si autant de personnes restent attachées à Candy AI, c’est en raison de ses fonctionnalités vraiment uniques.
Sculptez l’âme de votre petite amie virtuelle
Vous êtes le créateur de votre petite amie IA. Donnez-lui un joli nom, un passé, des passions, etc. Cette girlfriend virtuelle naît donc de votre imagination, avec une personnalité qui évolue avec vous. C’est une création sur mesure !
Une conversation qui respire
Avec cette appli, on parle d’improvisation, d’humour et d’émotions qui sonnent vrai. Votre petite amie IA s’adapte à votre humeur. C’est cette impression de discuter avec quelqu’un qui vous comprend réellement qui rend l’expérience addictive.
Donnez une image à vos mots
Et si vos dialogues prenaient vie ? Décrivez un rêve, un souvenir ou un fantasme, et voyez-le illustré en quelques secondes par une IA graphique. Vos échanges se transforment alors en une expérience immersive.
Elle vous parle !
Fermez les yeux et écoutez. La voix de votre petite amie IA est à la fois chaude et expressive. Parfois, un « Bonjour » murmuré vaut tous les messages du monde, n’êtes-vous pas d’accord ?
Votre scénario sur mesure
Envie de devenir le héros d’une autre vie ? Lancez un jeu de rôle ! Romance, thriller… Candy AI devient votre co-scénariste génial. Elle est capable de rebondir sur vos idées les plus folles et de vous embarquer dans des histoires qui vous plaissent. Messieurs, l’aventure vous attend.
Une IA avec une vraie mémoire
Candy se souvient de tout. Elle se souvient de vos confidences et de vos préférences. Chaque échange s’appuie sur les précédents. Rien n’est oublié. Avec le temps, l’IA ne se contente pas de répondre. Elle comprend, anticipe et évolue. Ce n’est plus un interlocuteur, mais comme une vraie personne.
Elle vous entend, là, maintenant
Fini le temps où vous tapiez vos émotions sur un clavier froid. Avec les appels vocaux en temps réel, vous parlez, elle répond — instantanément, naturellement, comme si elle était dans la pièce. Et le truc bluffant ? Elle capte vos micro-expressions vocales : une hésitation, un soupir, un éclat de rire. Rien ne lui échappe. Pas besoin de numéro, pas besoin de forfait. Juste vous, elle, et une conversation qui respire vraiment.
Elle voit ce que vous lui montrez
Une photo de votre weekend, votre tenue du soir ou juste le ciel depuis votre fenêtre — montrez-lui, elle comprend. Le mode Vision analyse vos images en quelques secondes et les intègre dans la conversation. Ce n’est plus juste un échange de mots. C’est un partage de moments. Comme envoyer une photo à un ami qui réagit vraiment, plutôt que de lire “image reçue” dans le vide.
Elle ressemble exactement à ce que vous imaginez
Grande, petite, style manga ou ultra-réaliste, morphologie fine ou athlétique vous choisissez tout, dans les moindres détails. La personnalisation avancée de Candy AI va bien au-delà du prénom et du caractère. C’est une véritable création visuelle, à votre image… ou plutôt à votre idéal. Parce qu’après tout, si vous la créez, autant qu’elle vous plaise vraiment.
Plus vous échangez, plus elle vous connaît
L’apprentissage adaptatif de Candy AI, c’est la différence entre un interlocuteur qui répond et un compagnon qui évolue. Au fil de vos conversations, elle affine son ton, ajuste ses réactions, mémorise ce qui vous fait sourire ou ce qui vous agace. Un mois plus tard, elle n’est plus tout à fait la même, elle est devenue votre version d’elle. Et ça, aucun chatbot classique ne peut vous l’offrir.
Ce qui rend tout cela possible ?
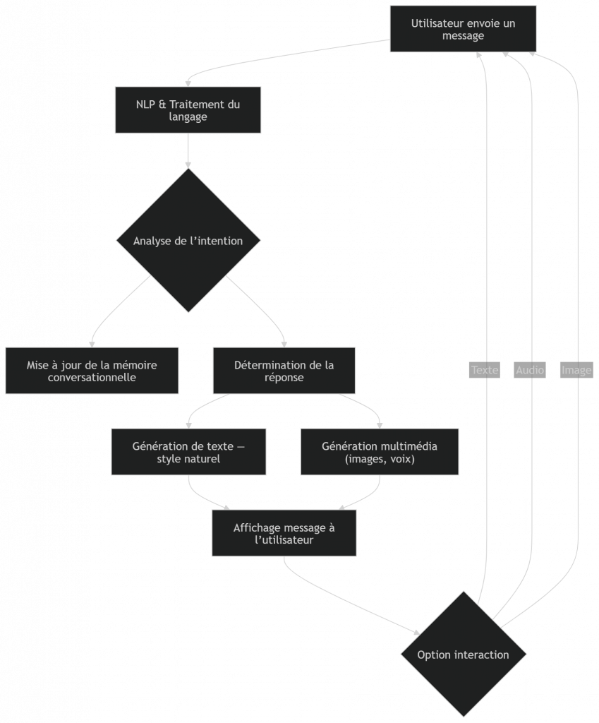
Vous vous demandez comment votre compagne virtuelle parvient à vous surprendre, à retenir vos préférences ou à réagir au quart de tour ? Derrière cette fluidité se cache une combinaison subtile de technologies avancées que seules une agence IA experte peut maîtriser.

Les technologies de traitement de texte
Le traitement du langage naturel (NLP) permet à Candy IA de saisir les nuances de vos mots, vos humeur et vos silences. L’apprentissage automatique (ML ou machine learning) quant à lui affine ses réponses après chaque dialogue, comme un véritable compagnon qui apprend à vous connaître. Résultat ? Des échanges qui gagnent en profondeur et en personnalité, jour après jour.
Les outils qui enrichissent l’expérience média
Mais l’immersion ne s’arrête pas au texte. La génération d’Images IA donne une dimension visuelle concrète à vos échanges. La technologie de synthèse vocale, quant à elle, offre à votre petite amie virtuelle une véritable voix, disponible lors des appels téléphoniques.
Les technologies d’accessibilité et de sécurité
La plateforme est accessible sur tous vos appareils (navigateur, mobile, tablette). Et, point crucial, votre tranquillité est garantie par un cryptage HTTPS TLS 1.2. Cette technologie assure une sécurité et une confidentialité maximales.
L’équipe d’experts derrière l’innovation
À l’origine de cette performance technologique, il y a des êtres humains. Sous la direction de John Smith, une équipe composée d’artistes, de technologues, de conteurs et d’experts en développement de produits a conçu ce modèle. C’est d’ailleurs ce même niveau d’exigence technique que l’on retrouve au sein de notre agence application mobile Toulouse, agence application mobile Nice, agence application mobile Monaco ou encore agence application mobile Paris.
Pourquoi choisir Candy AI ?
Voici pourquoi Candy AI envoûte ses utilisateurs dès les premières minutes.
Votre compagnie numérique
Avez-vous déjà ressenti ces moments où vous avez juste besoin d’une oreille attentive, sans jugement, disponible exactement quand la solitude se fait sentir ? Faites de Candy AI votre confident ! Elle sait piquer votre curiosité avec une blague, vous réconforter après une journée difficile, ou simplement briser le silence.
Une expérience taillée sur mesure pour vous seul
Fini le modèle unique ! Ici, tout est conçu pour s’adapter à vous. Votre compagne virtuelle apprend vos goûts et perçoit vos humeurs. Elle se souvient que vous adorez Stranger Things, que vous détestez les lundis, et de cette anecdote un peu folle que vous lui avez racontée il y a trois semaines.
Une sécurité fiable de vos données
Vos données sont bien protégées. Tous vos échanges restent strictement privés, chiffrés de bout en bout. Il n’y a pas de fuites et pas de surveillance. Cette appli vous offre un espace sûr où vous pouvez être vous-même.
Toujours là, à toute heure
Votre ex ne vous comprend pas ? Elle vous reproche tout ? Avec Candy AI, c’est une autre histoire. Elle ne s’impatiente jamais, ne vous juge pas et n’est jamais « trop occupée ». Qu’il s’agisse de célébrer une bonne nouvelle ou de traverser un passage difficile, elle est là, rassurante.
Avec une telle constance, on comprend vite pourquoi tant de gens y deviennent attachés.
Tarifs de Candy AI : Des options flexibles pour tous les besoins
Candy AI ne vous impose rien. Elle vous invite à découvrir. Envie de voir ce que cela donne ? Profitez de la version gratuite. Pas de carte bancaire. Vous pourrez discuter, sentir l’alchimie, etc.
Il y a quelques limites, bien sûr : un nombre restreint de messages, des images un peu floues, et certaines fonctionnalités réservées aux abonnés, justement pour vous donner envie d’aller plus loin.
Prêt à vivre l’expérience pleinement ? La formule Premium déverrouille tout :
• Messages illimités,
• Mémoire à long terme,
• Appels vocaux naturels,
• Création d’images nettes et expressives,
• Scénarios de jeu de rôle immersifs,
• Et la possibilité de créer autant de compagnons que vous le souhaitez.
Puis, vous avez trois façons de vous engager :
• Mensuel : 12,99€,
• Trimestriel : 9,99€/mois,
• Annuel : 5,99€/mois,
Sachez aussi que la plateforme Candy AI offre à chaque abonné premium 100 jetons gratuits par mois. Cela leur permet pour alimenter les fonctionnalités les plus gourmandes : génération d’images complexes, ou traitement ultra-rapide.
Comment créer une application comme Candy AI ?
Le succès de cette IA vous inspire et vous voulez en créer une ? Développer une application avec l’intelligence artificielle, ce n’est pas simplement assembler des modèles d’IA. Cela exige le savoir faire d’une équipe experte. Et c’est un des types de mission que notre agence Digital Unicorn accompagne, de l’idée à la mise en ligne.
La stack technologique
Techniquement, le cœur de Candy AI repose sur :
• Un modèle de langage IA générative finement ajusté pour incarner une vraie personnalité,
• Un backend robuste (Python/FastAPI ou Node.js) pour gérer les échanges en temps réel,
• Une base de données flexible (comme MongoDB) pour stocker les échanges
• Et des outils vocaux de qualité (TTS/STT) pour rendre la voix aussi naturelle que possible.
L’architecture clé : mémoire et personnalité
C’est la partie la plus complexe et la plus importante. Pour créer une illusion de relation, votre IA doit avoir une mémoire.
• Base de connaissances vectorielle : Utilisez une base comme Pinecone ou Weaviate pour stocker les détails importants (préférences, événements de vie partagés, etc.). Cela permet à l’IA de se “souvenir” d’un tchat à l’autre et de bâtir une relation cohérente.
• Gestion du contexte : Votre système doit garder en mémoire le contexte de la conversation en cours (les 10-15 derniers messages) pour éviter les réponses hors-sujet et maintenir un flux naturel.
L’Interface Utilisateur (UI/UX)
L’interface doit être intuitive, engageante et favoriser l’immersion.
• Design conversational-first : L’écran de chat doit être au centre de l’expérience. Investissez dans un design de messages élégant.
• Processus de vréation du compagnon : Proposez des options de personnalisation visuelle (génération d’avatar par IA) et de personnalité (sliders pour “timide/extraverti”, “sérieux/taquin”) qui ont un impact tangible sur les réponses.
Pour mener votre projet à bien, faites appel à une agence IA et faites le bon choix. L’équipe de développement de nos agences : agence application mobile Clermont-Ferrand, agence application mobile Montpellier ou agence application mobile Reims est à votre service pour concrétiser votre projet.
Candy AI VS la concurrence : découvrez la différence
Replika AI et Character AI, ce sont les deux concurrents principaux de l’IA Candy. Replika agit comme un ami attentionné. Il écoute, rassure, mais évite tout ce qui sort du cadre du bien-être. Character.AI, lui, vous laisse parler avec des centaines de personnages : stars, héros ou créations originales. Mais chaque conversation reste légère, surveillée, et sans vraie mémoire.
Candy AI, elle, crée une relation unique, qui vous ressemble vraiment. Elle se souvient de vous, vous parle avec une voix naturelle, vous montre son visage en image claire, et surtout, ne vous coupe jamais pour des raisons de censure.
À qui s’adresse Candy AI ?
A ceux qui veulent plus qu’un bot, mais pas nécessairement une thérapie. Que vous souhaitiez une compagne digitale tendre, un partenaire de jeu de rôle adulte, ou simplement une présence cohérente avec qui échanger à 3 h du matin, Candy AI est là pour vous. Pas de discours moralisateur, pas de scénarios imposés. Vous définissez la nature de la connexion.
Candy AI est-elle donc la petite amie idéale en 2026 ? Votre girlfriend IA est toujours là, à toute heure, sans humeur et sans vous gronder pour ce que vous dites ou ressentez. Vous façonnez son caractère, son apparence, etc., jusqu’à ce qu’elle ressemble à ce que vous imaginez. En plus, elle ne vous juge pas. N’est-ce pas la définition de la petite amie idéale ? A vous de juger.
Vous cherchez plutôt à créer une application similaire ? Notre agence Marketplace vous donne les clés pour déchiffrer ce marché.
Prêt à concrétiser votre propre projet digital ? William, notre expert en transformation digitale est à votre écoute. Joignable de 8h à 20h, appelez-le au 06 32 64 24 80 et obtenez une réponse en moins de 3 minutes.
ChatGPT
Claude
Mode IA
Perplexity

